91社区
91社区
91社区概况
91社区简介
现任领导
历史沿革
历任领导
形象宣传
院徽院训
机构设置
院党政办公室
院团委
院工会
院学位评定分委员会
院学术委员会
院本科教指委
系科设置
师资队伍
师资力量
双聘院士
知名专家
博士生导师
硕士生导师
兼职教授
学科建设
学科动态
学科方向
重点学科
学位点
博士后科研流动站
科学研究
科研平台
科研团队
科研项目
科研成果
学术学会
社会服务
教育教学
本科生教育
研究生教育
教学平台
专业设置
教学团队
教学工程
教学成果
党建工作
党建动态
支部设置
先锋模范
薪火强音
学生工作
学工动态
学生机构
学生社团
招生就业
招生信息
就业信息
下载中心
本科生
研究生
教职工
学生工作
> 学工动态
> 学生机构
> 学生社团
当前位置:
91社区
>
学生工作
>
学工动态
>
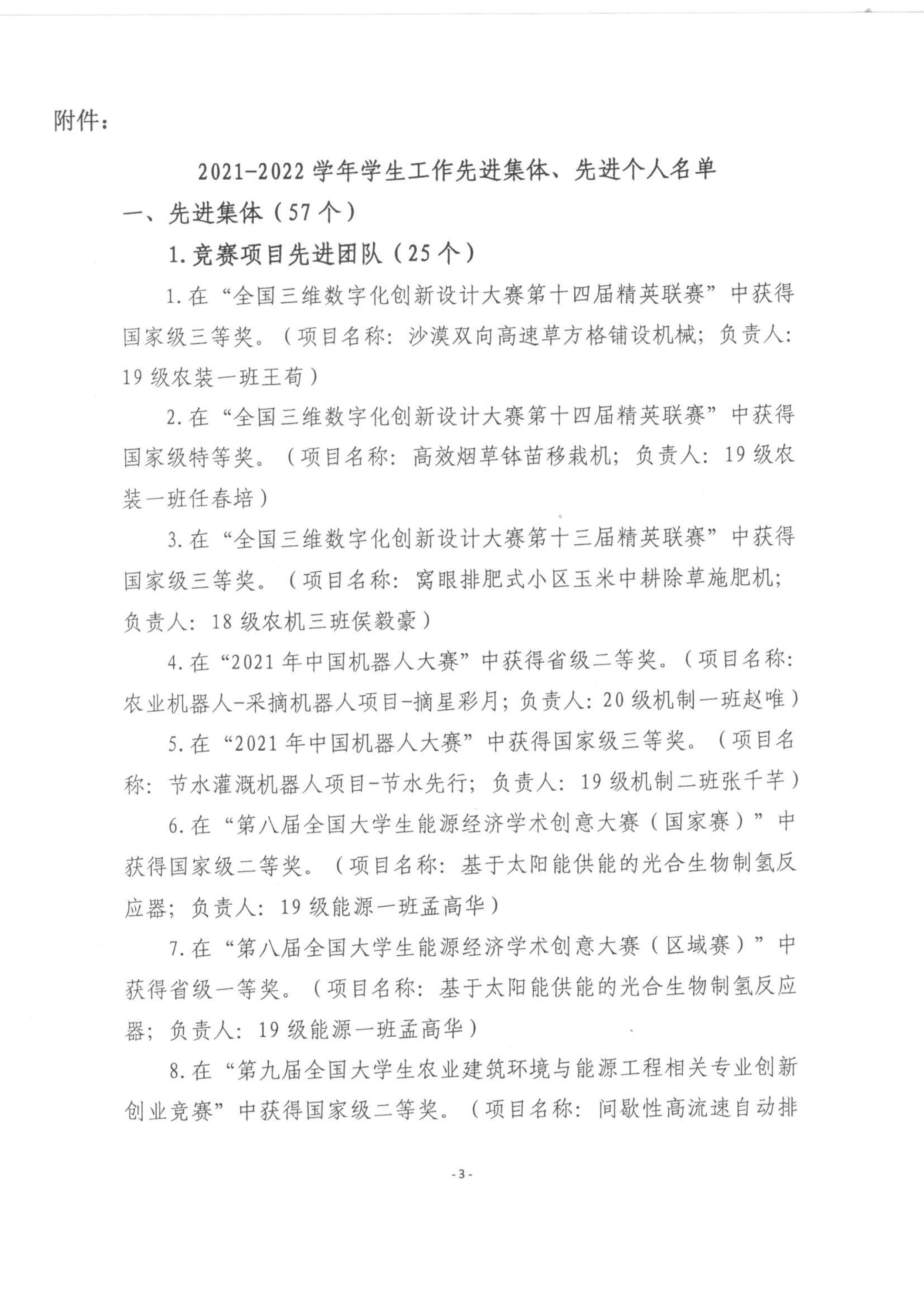
关于表彰2021-2022学年91社区 先进集体和先进个人的决定
发布时间:2022-11-10 11:25 浏览次数:
在2021-2022学年中,我校各级团组织和广大团员青年在校党委和上级团组织的正确领导下,全面贯彻落实习近平新时代中国特色社会主义思想,切实担负起新时代党的青年工作的职责使命,紧紧围绕学校中心工作,锐意进取、开拓创新,各项工作取得了优异成绩,学院涌现出了一批先进集体和优秀个人。为了传承“五四精神”,表彰先进,树立榜样,学院决定对先进集体和先进个人予以表彰。
快速链接
91社区
河南省农业工程学会
国家级农业工程训练中心
实验室安全考试系统
河南农业工程虚拟仿真中心